Wolken
Wolken, so ziemlich tagtäglich sind sie am Himmel. Doch eine Wolke ist nicht gleich eine Wolke. Sie werden je nach Aussehen, Eigenschaften, Höhe oder Lichtverhältnissen in verschiedene Gattungen, Arten und
Unterarten eingeteilt. Doch Wolken haben auch Einfluss am Strahlungshaushalt und am Wasserkreislauf. Sie sind also unabdingbar für die Natur. Doch auch wie sie entstehen soll hier näher gebracht werden.
Gliederung
HINWEIS: Viele Sachen bauen auf die Atmosphäre, sowie den ersten und zweiten Teil von Synoptik auf. Diese werden hier nochmals verlinkt, da sie hier NICHT nochmals aufgegriffen werden:
Atmosphäre allgemein, Synoptik #1 und Synoptik #2.
1. Entstehung von Wolken
In diesem Kapitel soll erst einmal geklärt werden, wie Wolken überhaupt entstehen. Außerdem sollen Niederschlagsbildung und Strahlungshaushalt nochmal in Bezug auf Wolken geklärt werden.
Wolken bestehen aus winzigen Tröpfchen und/oder Eiskristallen. Damit sich aber überhaupt Tröpfchen und/oder Eiskristalle bilden können, muss die Luft mit Wasserdampf gesättigt sein, besser sogar übersättigt.
Die Sättigung wird mit Hilfe der Luftfeuchte bestimmt (Dampfdruck, relative Feuchte). Doch wie entsteht jetzt überhaupt aus dem in der Luft enthaltenen Wasserdampf ein Tröpfchen oder ein Eiskristall?
In der Luft schwirren ganz viele Wassermoleküle herum. Wasser hat die Eigenschaft eines dipolen Moleküls. Das liegt daran, dass Sauerstoff eine hohe Elektronegativität hat im Gegensatz zu Wasserstoff. Die
Elektronen der Elektronpaarbindung werden somit eher zum Sauerstoff hingezogen, sodass sich im Wassermolekül Partialladungen (werden mit einem kleinen Delta gekennzeichnet) ausbilden. Der Sauerstoff ist
partial negativ und der Wasserstoff partial positiv geladen. Befinden sich zwei benachbarte Wassermoleküle nebeneinander, so ziehen sich die partial positiv geladenen Wasserstoff- und die partial negativ
geladenen Sauerstoffatome an. Es entsteht eine Art Verbindung, welche als Wasserstoffbrückenbindung bezeichnet wird. Die Moleküle müssen dazu aber auch erst einmal passend ausgerichtet sein. Wie eine
solche Bindung aussieht, soll das folgende Bild zeigen:
Wasserstoffbrückenbindung dreier Wassermoleküle. Hinweis: die Moleküle sind in Wirklichkeit nicht exakt so ausgerichtet!
Diese Bindung passiert jetzt nun mit beliebig vielen Wassermolekülen, sodass sich irgendwann ein "Klumpen" aus Wassermolekülen gebildet hat. Dies hat zur Folge, dass sich auch der Aggregatzustand ändert, denn
bei Gas bewegen sich die Moleküle frei herum, bei einer Flüssigkeit liegen sie schon eng beieinander. Es bildet sich somit ein sehr kleines, nur wenige Nanometer (nm) großes Wassertröpfchen. Zum Vergleich:
Wolkentröpfchen haben eine größe im Bereich von 0,01 bis 0,3 mm. Wie kann jetzt also so ein kleines Tröpfchen zu so einer Größe anwachsen? Denn so einfach ist es nämlich nicht und dazu brauchen wir sogar was
sehr wichtiges in der Atmosphäre, was jetzt im nächsten Kapitel beschrieben werden soll.
1.1. Köhler-Theorie und Notwendigkeit von Aerosolen
Eine in diesem Kapitel sehr wichtige Gleichung ist die sogenannte
Kelvin-Gleichung. Sie wird auch als
Krümmungseffekt bezeichnet. Die Gleichung wurde 1871 von Lord Kelvin hergeleitet und
sieht dabei so aus:
ln(e / es ) = 2σ/rρRsT
= a/r
Doch was beschreibt jetzt diese Gleichung? Um mal die einzelnen Bestandteile der Gleichung zu beschreiben:
es ist unser bisher bekannter Sättigungsdampfdruck, welcher im ersten Teil
von Synoptik bei der Luftfeuchte erläutert wurde (siehe dazu
Synoptik #1 Luftfeuchte). Dieser Sättigungsdampfdruck gilt aber nur über ebenen Wasseroberflächen,
hier haben wir es aber mit einem Tropfen zu tun. Der eigentlich vorherrschende Dampfdruck über dem Tropfen ist hierbei
e. Links steht also ein Dampfdruckverhältnis, welches im folgenden
S ist.
Dieses Verhältnis wird zum einen vom Radius
r des Tropfens, der Dichte
ρ und der spezifischen Gaskonstante
Rs des Wassers und der Temperatur
T, sowie der Oberflächenspannung
σ des
Wassers bestimmt. Wasser hat eine Oberflächenspannung, es wirken also Kräfte innerhalb des Tropfens, die übrigens aus den Wasserstoffbrückenbindungen herrühren. Durch die Oberflächenspannung ist ein
Wassertropfen kugelförmig. Zu dem ist in der Gleichung mit
ρRsT wieder die
ideale Gasgleichung enthalten. Der Tropfenradius
r gibt jetzt an, wie sich das Verhältnis
des Dampfdruckes zur Tropfengröße verhält. Der geringste Wert wäre 1, genau dann, wenn der Dampfdruck
e über dem Tropfen genauso groß ist, wie der Sättigungsdampfdruck
es über einer ebenen
Wasseroberfläche. Ansonsten ist das Verhältnis größer als 1. Das Verhältnis selbst gibt auch die relative Luftfeuchte über dem Tropfen an. 1 würde also 100% relativer Feuchte entsprechen. Macht ja auch Sinn,
da der Sättigungsdampfdruck bei 100% relativer Luftfeuchte vorliegt. Bei einem Verhältnis von zum Beispiel 1,1 beträgt die relative Luftfeuchte dann 110%. Es herrscht also Übersättigung vor. Wie das
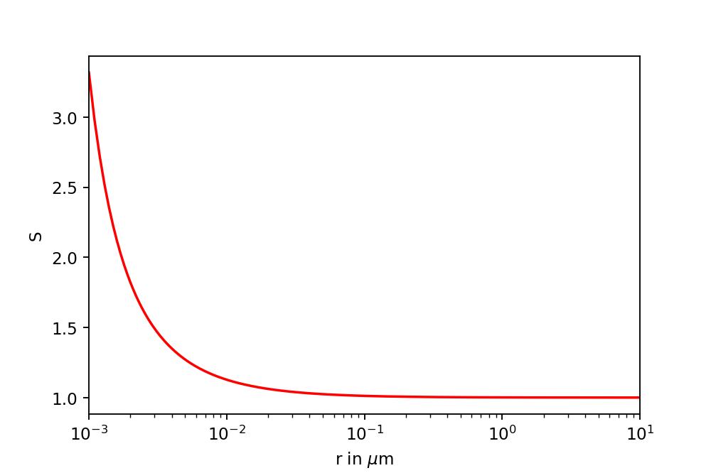
Dampfdruckverhältnis mit dem Radius abhängt, soll folgende Grafik darstellen:
Wie oben mal beschrieben, liegt die Größenordnung von unseren gebildeten Tröpfchen im Nanometerbereich (in etwa 10
-3 µm). Die Grafik beschreibt auch ganz gut, was
vorliegen muss, damit ein Tröpfchen weiter anwachsen kann. Es muss also eine gewisse Übersättigung
S erreicht sein, damit der Radius
r erreicht werden kann. Das liegt daran, dass ansonsten
der Dampfdruck über dem Tropfen größer wäre als der Sättigungsdampfdruck. Dies bewirkt, dass unser Tropfen lieber in die gasförmige Phase übergehen möchte, der Tropfen verdampft also wieder. Erst wenn
die (Über)Sättigung erreicht oder überschritten wurde, kann unser Tropfen anwachsen. Nimmt man jetzt wieder die selbe Größenordnung der Tröpfchen wie bisher, fällt auf, dass wir ein Verhältnis von teils
über 3 haben müssen. Die relative Luftfeuchte muss also bis zu
300% betragen! Das ist in der Atmosphäre so nicht möglich und dennoch bilden sich Wolken, die Tropfen wachsen also an. Doch wie kommt
das jetzt zustande?
Neben den Hauptbestandteilen der Atmosphäre (siehe dazu
Atmosphäre) und eben dem Wasserdampf, sind noch andere Bestandteile vorhanden. Wenn Meerwasser verdunstet, so
gelangt auch Meersalz in die Luft. In der Wüste wird unter anderem Sand in die Luft durch Wind aufgewirbelt und bei Vulkanausbrüchen gelangen Vulkanasche und Gase in die Luft. Aber auch Industrie und
die Infrastruktur stoßen Abgase in die Luft. Dabei schweben winzige Teilchen in der Luft, die sowohl fest, als auch flüssig vorkommen. Diese Teilchen werden
Aerosole genannt. Und genau diese
Aerosole spielen jetzt bei der Wolkenbildung eine sehr wichtige Rolle. An den Aerosolen kann sich ebenfalls Wasser ablagern und ein Tropfen bilden. Es handelt sich dabei aber nicht um einen reinen
Wassertropfen, sondern um einen Tropfen einer Lösung (bei Salz zum Beispiel eine Salzlösung). Bei einer Lösung muss aber noch der sogenannte
Lösungseffekt berücksichtigt werden, welcher mit dem
Raoult'schen Gesetzt definiert ist:
e / es = nw/na+nw
≈ 1 - na/nw
na ist dabei die Stoffmenge des Aerosols und
nw die Stoffmenge des Wassers. Die Stoffmenge kann dabei mit Hilfe der Masse
m und der molaren Masse
M
ausgedrückt werden. Allerdings muss bei Aerosolen beachtet werden, dass es sich hierbei häufig um Verbindungen handelt. Als Beispiel nehmen wir Kochsalz (NaCl) an. Wird Kochsalz in Lösung mit Wasser
gebracht, so zerfällt es in einzelne Ionen, nämlich Na
+ und Cl
-. Die Stoffmengen sehen dann so aus:
na = nNaCl = imNaCl/MNaCl
nw = mw/Mw
Das
i ist der van't Hoff Faktor, der beschreibt, in wie viele Ionen sich unsere Verbindung aufteilt, wenn sie in Wasser gegeben wird (auch Dissoziieren genannt). Unser Kochsalz teilt sich wie weiter
oben beschrieben in zwei Ionen auf, es gilt also
i = 2. Des Weiteren können wir noch eine Näherung annehmen, dass die Masse vom Aerosol (in dem Fall von Kochsalz) im Gegensatz zum Wasser sehr
gering ist und somit vernachlässigbar ist. Die gesamte Masse entspricht also in etwa der des Wassers und somit des Wassertropfens. Die Masse kann somit auch durch das Volumen (in dem Fall das einer Kugel,
da ein Wassertropfen annähernd eine Kugel ist) und die Dichte des Wassers ausgedrückt werden. Setzt man diese Näherung und die beiden obigen Gleichungen in das Raoult'sche Gesetzt ein, so bekommt man:
e / es = 1 -
3imaMw/4πMaρr3
= 1 - b/r3
Wir bekommen also wieder ein Dampfdruckverhältnis, was vom Radius
r abhängig ist. Im Gegensatz zur Kelvin-Gleichung ist der Maximalwert des Verhältnisses 1 und sonst dann kleiner als 1. Je kleiner
also unser Tropfen ist, desto kleiner wird unser Dampfdruck über dem Tropfen. Dies bedeutet bei gleichbleibender Luftfeuchte ein Anwachsen des Tropfens, da Wasser gerne in die flüssige Wasser übergehen
möchte. Dies steht also konträr zur Kelvin-Gleichung. Da aber beim Tropfen auch sehr wohl der Krümmungseffekt eine Rolle spielt, müssen beide somit zusammengeführt werden. Dies hatte 1936 Hilding Köhler
gemacht, sodass man hierbei auch von der "Köhler-Theorie" spricht. Die folgende Gleichung wird somit auch
Köhler-Gleichung genannt und lautet somit:
e / es = 1 + exp(
a/r) -
b/r3
Wir haben jetzt also eine Gleichung, wo das Dampfdruckverhältnis oder unsere Sättigung
S sowohl vom
Krümmungseffekt, als auch vom
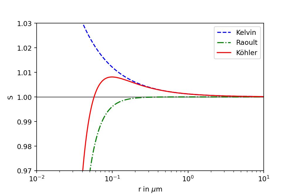
Lösungseffekt abhängt. Dabei ergibt sich eine Kurve,
welche aufgrund der
Köhler-Theorie auch
Köhler-Kurve genannt wird:
Zusätzlich wurden in die Grafik noch die Kurven der Kelvin-Gleichung und des Raoult'schen Gesetzes eingezeichnet. Es stellt sich also heraus, dass zuerst der Lösungseffekt dominant ist und dann erst
der Krümmungseffekt. Die maximale Sättigung wird auch als "kritische Sättigung" und der dazugehörige Radius als "kritischer Radius" bezeichnet. Doch was bedeutet das jetzt? Links vom kritischen Radius
liegt der Tropfen in einer stabilen Umgebung. Ist also die Sättigung oberhalb der Köhler-Kurve nicht erreicht, so verdampft der Tropfen wieder. Erst wenn die Sättigung erreicht ist, so kann er anwachsen.
Hierbei fällt auch schon auf, dass wir erheblich niedrigere Sättigungswerte, bzw. relative Feuchte brauchen, damit der Tropfen anwachsen kann. Aerosole sind also eine notwendige Bedingung für das Anwachsen
des Wassertropfens. Überschreitet unser Tropfen jetzt den kritischen Radius, so befindet er sich in einem instabilen (oder labilen) Zustand zu seiner Umgebung. Er kann also nicht mehr verdampfen oder sich
verkleinern. Ist zu dem immer die notwendige Sättigung oberhalb der Köhler-Kurve erreicht, so wächst unser Tropfen immer weiter an, bis er schließlich die Größe eines Wolkentröpfchens erreicht hat. Unsere
Wolke ist geboren.
Ok, jetzt haben wir also Wolkentröpfchen, doch wie wird jetzt überhaupt eine Wolke sichtbar? Sichtbar werden Wolken deshalb, da sie das Licht streuen. Diese Streuung wird auch
Mie-Streuung genannt. Da
das Sonnenlicht weiß ist, so sind auch die Wolken weiß. Die Wolken werden also durch das Streuen von Licht an den Wolkentröpfchen sichtbar, wobei man vom
Tyndall-Effekt spricht. Je nachdem wie
mächtig die Wolken sind und auch je nachdem wie das Licht gestreut wird, dringt irgendwann nicht mehr viel Licht durch, sodass die Wolken dunkler und somit "grauer" erscheinen. Eine mächtige Gewitterwolke
ist also deshalb so dunkel, da kaum noch Licht durch sie hindurchdringt.
1.2. Kondensation oder Kristallisation?
Wir wissen jetzt also, wie Wolken entstehen und aus kleinen Wassertröpfchen besteht, wobei Aerosole eine Notwendigkeit zur Bildung der Wolkentröpfchen sind. Doch was ist, wenn es jetzt weit unter 0°C abkühlt,
wir also Minusgrade haben, was in der höheren Troposphäre durchaus der Fall ist?
Wolken können nämlich auch aus Eiskristallen bestehen, doch wann bilden sich überhaupt Eiskristalle? Dass Wasser ab 0°C gefriert, stimmt nicht ganz. Auch der Begriff "Gefrierpunkt" ist falsch, man müsste
eigentlich von "Schmelzpunkt" sprechen, denn Eis schmilzt tatsächlich ab 0°C und geht somit von der festen zur flüssigen Phase über. Damit sich Eis bilden kann, müssen unsere Wassermoleküle sehr eng
zusammenrücken. Allerdings stoßen sich unsere Moleküle aber auch ab aufgrund gleicher Ladungen. Dagegen muss Arbeit verichtet werden. Außerdem bewegen sich unsere Wassermoleküle je nach Höhe der Temperatur,
eine Verbindung passiert also erst, wenn sich die Wassermoleküle nicht mehr so stark bewegen. Man muss also erst einmal eine gewisse Energie aufwenden, damit Wasser überhaupt gefrieren kann. Reines Wasser
kommt sogar bis zu -40°C noch in flüssiger Phase vor! Erst dann kann sich Eis bilden. Dabei bildet sich vorerst nur ein eisähnlicher Klumpen mit Wassermolekülen und es bildet sich ein Gitter aus. Wächst
dieses Gitter an, so bildet sich dann ein Eiskristall. Das Eisgitter ist übrigens hexagonal, weshalb auch die Eiskristalle immer hexagonal geformt sind. Jetzt kommen wieder die Aerosole ins Spiel, denn sie
bilden eine Oberfläche für das Wasser. Dabei wird die nötige Energie zur Eisbildung herabgesetzt. Macht auch Sinn, denn in die eine Richtung können sich die Wassermoleküle gar nicht bewegen, da dort die
Teilchen des Aerosols im Weg sind. Es bildet sich also schon früher Eis und das ab 0°C und tiefer. Man spricht dabei auch von heterogener Eisbildung. Ist nur Wasser beteiligt, so spricht man von homogener
Eisbildung. Aerosole bilden in der Atmosphäre ebenfalls eine Oberfläche für das Wasser, aber nicht alle Aerosole sind für die Kristallisation geeignet. Die Aerosole müssen nämlich im Ansatz die selbe Struktur
wie Eis haben, denn erst dann wird es für das Wasser leicht, sich in Eis umzuwandeln. Solche passenden Aerosole nennt man auch Kristallisationskeime. Die Anzahl an solcher Kristallisationskeime ist im
Gegensatz zur Anzahl der gesamten Aerosole deutlich geringer. Es dauert also erst einmal eine gewisse Zeit, damit überhaupt Eiskristalle entstehen. Sind aber welche vorhanden, so bilden diese eine weitere
Quelle zur Kristallisation.
In der Amtosphäre kommt das meiste Eis etwa unterhalb von -10°C vor, wo die Konzentration bereits auf über 60% steigt. Darüber kann zwar auch schon Eis vorkommen, ist aber noch relativ selten. Bei -40°C
kommt dann nur noch Eis vor.
Im
ersten Teil der Synoptik wurde der Sättigungsdampfdruck hergeleitet und es stellte sich dabei heraus, dass bei gleicher Temperatur der Dampfdruck über Eis geringer ist als über Wasser. Das
macht auch Sinn, denn in Eis sind die Wassermoleküle eng zusammengebunden und können somit schwieriger in die Gasphase übergehen, als es beim Wasser ist, wo die Moleküle noch relativ lose angeordnet sind.
Über Eis gehen also mehr Wassermoleküle in das Eis hinein, wir brauchen also weniger Sättigung als über Wasser. Während zum Beispiel Wassertröpfchen sich verkleinern oder sogar verdampfen, weil die notwendige
Sättigung noch nicht erreicht ist um zu wachsen, ist sie über einem Eiskristall bereits erreicht und er wächst an. Der Eiskristall wächst sozusagen auf Kosten der Wassertropfen. Diesen Prozess nennt man
Bergeron-Findeisen-Prozess und ist für die Niederschlagsbildung von entscheidender Bedeutung.
1.3. Niederschlagsbildung und -arten
Ein Prozess zur Niederschlagsbildung wurde bereits im vorherigen Kapitel erwähnt: der
Bergeron-Findeisen-Prozess. Dabei wachsen Eiskristalle auf Kosten von Wassertropfen an. Entweder die Tröpfchen
verdampfen und der Wasserdampf lagert sich am Eiskristall an oder der Eiskristall sammelt Wassertröpfchen ein und diese gefrieren dann am Kristall. Beides sorgt für ein Anwachsen des Eiskristalls. Ist
Wasser mit im Spiel, können auch Eiskristalle zusammenwachsen. Es entstehen also Schneeflocken. Sind die Kristalle oder Flocken aufgrund ihrer Größe zu schwer, fallen sie zu Boden. Liegt die Temperatur
dabei unterhalb der 0°C-Marke, so kommt am Boden
Schnee an. Die Lufttemperatur kann aber auch schon positiv sein. Dann spielen Taupunkt und Feuchttemperatur eine wichtige Rolle (wurde auch schon
im
ersten Teil der Synoptik erläutert) ob noch Schnee fällt. Die größten Schneeflocken fallen übrigens bei Temperaturen um oder leicht über 0°C, da dann die Flocken
leicht anschmelzen und sehr feucht sind und somit besser aneinander haften können und somit größere Flocken entstehen. Verweilt die Temperatur im positiven Bereich, so schmelzen die Schneeflocken und Eiskristalle ab und
wandeln sich ein Regentropfen um. Es fällt also
Regen. Dieser Prozess spielt im Mitteleuropa auch den überwiegenden Anteil für die Entstehung von Regen. Treten sowohl Regen als auch Schnee zusammen
auf, so spricht man von
Schneeregen. Der Anteil von Regen und Schnee spielt dabei keine Rolle (Verhältnis muss also nicht 50 zu 50 betragen!). Schmelzen Schneeflocken an und gefrieren
dann wieder, so entsteht
Graupel. Man spricht dabei von
Reifgraupel. Graupel (in dem Fall dann
Frostgraupel) kann aber auch entstehen, wenn unterkühlte Wassertropfen auf Eiskristalle
treffen und dabei anfrieren und verklumpen. Graupel ist dabei maximal bis zu 5 mm oder 0,5 cm groß. Werden die Körner größer als 0,5 cm, dann spricht man von
Hagel. Hagel entsteht dann,
wenn besonders starke Aufwinde in Wolken herrschen und dabei immer wieder von neuem Wasser an den Körnern anfriert. Dies ist besonders im Sommerhalbjahr der Fall, wo deutlich stärkere Aufwinde erreicht werden.
Interesannt wird es, wenn bereits die Schneeflocken schmelzen und somit Regen fällt und dieser plötzlich eine Schicht erreicht, die wieder negative Temperaturen hat. Man spricht dabei auch von einer unterkühlten
Schicht. Wie in Wolken gefriert das Wasser nicht sofort, sondern bleibt erst einmal flüssig und somit unterkühlt. Trifft der Regen dann auf den Boden, so nutzt er diesen als Kristallisationskeim und es bildet
sich schlagartig Eis. Man spricht dabei von
gefrierenden Regen. Gefrierender Regen tritt aber auch dann auf, wenn die Tropfen an sich nicht unterkühlt sind, der Boden aber noch gefroren ist,
sodass dann sich auch wieder Eis bildet. Umgangssprachlich spricht man auch von
Eisregen, was aber auch oft bei einer weiteren Niederschlagsform verwendet wird, nämlich bei
Eiskörnern.
Diese entstehen dann, wenn die unterkühlte Schicht sehr mächtig ist und ausreichend Aerosole in der Luft sind, sodass dem Regen Zeit bleibt, wieder zu gefrieren. Eiskörner sind nicht gleichzusetzten mit Graupel
oder Hagel.
Neben dem Bergeron-Findeisen-Prozess gibt es noch einen weiteren Prozess zur Niederschlagsbildung. Genau dann, wenn nur die flüssige Phase im Spiel ist. Trifft ein Tröpfchen auf ein weiteren, so können beide
zusammen verschmelzen zu einem größeren Tropfen. Außerdem können fallende Tropfen auf ihren Weg nach unten weitere Tröpfchen aufsammeln. Diesen Prozess nennt man
Koaleszenz, bzw. beim Zusammenstoßen auch
von
Kolision. Man spricht auch gerne vom
warmen Regenprozess, da nur die flüssige Phase im Spiel ist. Warmer Regen entsteht vornehmlich in Wasserwolken, wo kein Eis vorhanden ist, also bei
Temperaturen oberhalb von etwa -10°C. Die Regentropfen sind meist sehr klein im Bereich von etwa 0,2 mm. Der fallende Regen wird dabei als
Sprühregen oder umgangssprachlich auch als
Nieselregen bezeichnet. Sprühregen kann auch bei negativen Temperaturen fallen, weshalb er im Winter oft für gefährliche Glättesituationen sorgt, ähnlich wie bei gefrierenden Regen. Im Sommer können aber
auch größere Regentropfen erreicht werden, da die wärmere Luft deutlich mehr Wasser enthält. Dieser entstehende warme Regen sorgt teilweise für große Regenraten, da er besonders "dicht" ist. Die Tropfen
sind aber nicht so groß wie bei Platzregen, welcher häufig bei Gewittern auftritt.
Platzregen ist nämlich Regen, welcher durch geschmolzenen Hagel entstanden ist, also die Eisphase wieder im Spiel war.
Regentropfen werden übrigens nie größer als 5 mm. Das liegt daran, dass darüber die Tropfen instabil werden und reißen. Regentropfen sind meist ovalförmig, was daran liegt, dass sie beim Fall auf der unteren Seite
aufgrund des Luftwiederstands zusammengedrückt werden. Ohne Luftwiederstand wären sie ebenfalls wie Wolkentröpfchen kugelförmig.
1.4. Strahlungshaushalt
Wolken sind sehr wichtig für den Strahlungshaushalt der Erde. Hierbei muss man teils unterscheiden zwischen Wasser- und Eiswolken. Eiswolken sind häufig transparent und lassen das Sonnenlicht durch (man spricht
dabei gerne von optischer Dicke). Sonnenlicht wird dabei der kurzwelligen Strahlung zugeordnet. Eiswolken lassen relativ viel kurzwellige Strahlung aufgrund ihrer (teilweisen) Transparenz zum Erdboden durch
und reflektieren nur einen Teil zurück zum Weltraum. Nichtdestotrotz merkt man schon einen dämpfenden Effekt, wenn hohe Wolkenfelder an der Sonne hinwegziehen, sie aber trotzdem noch durchscheint. Anders sieht
es dann bei der langwelligen Strahlung aus, also bei der Wärmestrahlung (wie IR-Strahlung). Eiswolken sind allein schon viel kälter als Wasserwolken. Sie absorbieren dabei die langwellige Strahlung. Wasserwolken
sind dagegen wärmer und reflektieren einen Teil der langwelligen Strahlung. Deshalb kühlt es in klaren Nächten deutlich stärker ab, als in Nächten, wo eine dicke tiefe Bewölkung vorherrschend ist. Wasserwolken
sind dafür optisch dicker, lassen also kaum Sonnenlicht durch. Sie absorbieren also das kurzwellige Licht. Fürht man diese Strahlungsbilanz der Wolken zusammen, so ergibt sich eine Bilanz von insgesamt etwa
-20 W/m
2. Wolken wirken also kühlend. Genau deshalb ist der Bedeckungsgrad und auch die Art der Wolken von großer Wichtigkeit.
Die Strahlungsbilanz wird auch bei Satelliten ausgenutzt, um Wolken zu detektieren. Im sichtbaren Bereich (also kurzwellige Strahlung oder besser dem Licht) sind tiefe Wolken sehr gut sichtbar. Problem hierbei
ist aber, dass dünne Eiswolken aufgrund ihrer Transparenz so gut wie garnicht erkennbar sind. Deshalb benutzt man noch häufig einen IR-Kanal (also für langwellige Strahlung). Hier erscheinen hohe Eiswolken hell,
da sie die langwellige Strahlung, da sie besonders kalt sind und die langwellige Strahlung absorbieren anstatt reflektieren. Wasserwolken erscheinen dabei dunklerer aufgrund ihrer wärmeren Temperatur. Problem
hierbei ist, dass bodennahe oder am Boden aufliegende Wolken annähernd die selbe Temperatur wie der Boden hat und somit die Wolken nicht detektierbar sind. Man sieht, es hat alles seine Vor- und Nachteile.

Zwei Satellitenbilder vom 19.01.2025 11 Uhr UTC (12 Uhr MEZ), links: sichtbares Licht, rechts: IR-Kanal. Man erkennt im sichtbarem Licht sehr gut die Nebel- und Hochnebelfelder über Mitteleuropa. Im
IR-Kanal kommen dagegen die hohen Eiswolken über Westeuropa und der Sahara sehr gut hervor. Bildquellen:
wetterzentrale.de
2. Wolkenklassifikation
Wolke ist nicht gleich Wolke. Oft unterscheiden sich schon die Wolken von Aussehen, Lichtdurchlässigkeit und Höhe. Die Wolken werden mit diesen Eigenschaften in verschiedene Gattungen, Arten und
Unterarten eingeteilt. Außerdem gibt es noch spezielle Sonderformen. All dies wird jetzt in diesem Kapitel behandelt.
2.1. Wolkengattungen
Fangen wir mit den Wolkengattungen an. Insgesamt gibt es 10 Wolkengattungen. Die Gattungen richten sich dabei an Schichtbewölkung oder Konvektion, sowie der Höhe. Man fängt dabei ganz oben mit den
hohen Wolken an, welche nur aus Eiskristallen bestehen und in Mitteleuropa oberhalb 7 Kilometern bis zur Tropopause in etwa 11 Kilometern liegen. Darunter folgen die mittelhohen Wolken, welche in
Mitteleuropa in etwa 2 bis 7 Kilometern liegen und sowohl aus Eiskristallen, als auch aus Wassertröpfchen bestehen. Es sind also Mischphasenwolken. Ganz unten liegen dann die tiefen Wolken, welche nur
noch aus (unterkühlten) Wassertröpfchen bestehen. Zu guter letzt dann noch die vertikalen Wolken, welche über mehrere Stockwerke hinausreichen.
| Cirrus (Ci) |
Cirrostratus (Cs) |
Cirrocumulus (Cc) |
 |
 |
 |
|
Hohe Eiswolke (lateinisch, cirrus: Haarlocke), welche oft faserig ist und wie eine Feder aussieht (deshalb auch der Name "Federwolke").
|
Hohe Schichtwolke aus Eis (lateinisch, cirrus: Haarlocke, stratus: ausdehnen, mit einer Schicht bedecken). Sie ist so dünn, dass Sonne und Mond ohne Problem durchscheinen. Großes Merkmal ist
das Auftreten von Halos.
|
Ebenfalls hohe Eiswolke, aber konvektiv (lateinisch, cirrus: Haarlocke, cumulus: Anhäufung). Es handelt sich um sehr kleine Wölkchen, welche weniger als ein Finger breit sind bei
ausgestreckter Hand. Cirrocumulus irisiert häufig sehr stark. Die Wolke hat keinen Eigenschatten.
|
| Altostratus (As) |
Altocumulus (Ac) |
 |
 |
|
Mittelhohe Mischphasen-Schichtwolke (lateinisch, alto: hoch, stratus: ausdehnen, mit einer Schicht bedecken). Sie hat eine deutlich grauere Unterseite als Cirrostratus und ist auch deutlich dichter.
Halos treten nicht auf. Sonne und Mond können matt (wie durch ein Milchglas) durchscheinen, können aber auch nicht sichtbar sein.
|
Mittelhohe Mischphasenwolke, konvektiv entstanden (lateinisch, alto: hoch, cumulus: Anhäufung). Es handelt sich um relativ kleine Wölkchen (oft Schäfchenwolken genannt), welche zwischen
ein und drei Finger breit sind bei ausgestreckter Hand. Die Wolke besitzt einen Eigenschatten. Altocumulus kann oft auch irisieren.
|
| Stratus (St) |
Stratocumulus (Sc) |
 |
 |
|
Monotone graue und tiefe Schichtwolke (lateinisch, stratus: ausdehnen, mit einer Schicht bedecken), welche kaum Struktur und Kontur aufweist. Wird oft auch als Hochnebel oder Höhennebel
bezeichnet. Manchmal fällt geringer Niederschlag, wie Sprühregen oder Schneegriesel, aus der Wolke.
|
Tiefe Haufenschichtwolke (lateinisch, stratus: ausdehnen, mit einer Schicht bedecken, cumulus: Anhäufung). Besteht aus einzelnen Wolkenelementen, welche sich zu einer Schicht anordnen.
Ist größer als drei Finger breit bei ausgestreckter Hand. Irisiert eher weniger. Niederschlag ist sehr selten.
|
| Nimbostratus (Ns) |
Cumulus (Cu) |
Cumulonimbus (Cb) |
 |
 |
 |
|
Mächtige und dunkle Mischphasen-, sowie typische Regenwolke (lateinisch, nimbus: Regenwolke, stratus: ausdehnen, mit einer Schicht bedecken). Hat eine deutlichere Unterseite und mehr Struktur
als Stratus. Aus der Wolke fällt leichter bis allenfalls mäßiger Niederschlag (Regen, Schnee, etc.), welcher aber nicht unbedingt den Boden erreichen muss (zum Beispiel wenn die Luft
darunter zu trocken ist).
|
Konvektive Wolke (lateinisch, cumulus: Anhäufung). Oft ist sie relativ klein und wird als "Schönwetterwolke" bezeichnet und liegt somit nur im tiefen Wolkenstockwerk. Sie kann aber auch sehr
groß anwachsen und bis in das mittelhohe Wolkenstockwerk reichen. Dann sind auch Schauer möglich. Cumulus ist immer einzeln oder kommt in Gruppen vor. Wachsen die einzelnen Wolken zusammen,
dann ist es Stratocumulus.
|
Die Königin aller Wolken (lateinisch, cumulus: Anhäufung, nimbus: Regenwolke). Sehr große konvektive Wolke über alle Wolkenstockwerke, reicht sogar oft bis zur Tropopause. Wird aufgrund ihrer
Form auch Ambosswolke genannt. Der oberer Bereich ist vereist und oft faserig. Heftige Wettererscheinungen wie heftige Schauer (Regen, Schnee, Graupel oder Hagel) oder Gewitter (deshalb
auch gerne Gewitterwolke), sowie starke Windböen.
|
Cumulus kann auch zu den tiefen Wolken gezählt werden, da sich die meisten Wolken dieser Gattung im tiefen Wolkenstockwerk aufhalten. Bei seiner größten Ausprägung reicht Cumulus aber bereits sehr hoch in die
Troposphäre, weshalb er hier zu den vertikalen Wolken gezählt wird.
Wie schon in dem Namen ersichtlich, handelt es sich bei den Gattungen mit dem Namensteil "Stratus" um Schichtbewölkung, welche bei stabiler Schichtung der Luft entstehen (zum Thema Luftschichtung siehe
zweiter Teil Synoptik). Da die Luft nicht weiter aufsteigen kann und somit sich nur in die Horizontale ausbreiten kann, fließen auch die Wolken zur Seite, weshalb die
Schicht entsteht. Die Wolken mit dem Namenteil "Cumulus" sind konvektive Wolken. Sie entstehen bei labiler Schichtung der Luft, wenn diese in größere Höhen aufsteigen kann. Erfolgt die Labilisierung annähernd
durchgehend durch die Troposphäre, dann entsteht Cumulus und als Weiterentwicklung schließlich Cumulonimbus. Bei den anderen drei Gattungen Strato-, Alto- und Cirrocumulus ist die Labilisierung oft begrenzt und
durch eine Inversion (siehe ebenfalls
Synoptik #2) abgeschirmt. Stratocumulus ist dabei ein sehr häufiges Resultat einer erst labilen und dann stabilen Schichtung
der Luft, wenn sich durch die Labilität erst ein Cumulus bildet und dieser dann an die Inversion stößt und sich schließlich horizontal ausbreitet. Cirro- und Altocumulus entstehen vornehmlich bei Labilisierung
der oberen Schichten der Troposphäre, während in den unteren Schichten noch häufig eine stabile Schichtung vorliegt. Einzige Ausnahme bildet der Cirrus, denn dieser befindet sich meist am oberen Rand der
Troposphäre, häufig sogar an der Tropopause. Er kann sowohl Eigenschaften von Schichtwolken haben, als auch konvektive Züge aufweisen.
2.2. Wolkenarten
Nachdem wir jetzt die Gattungen besprochen haben, kommen wir nun zu den Wolkenarten. Die Wolkenarten geben Auskunft über den Aufbau und dem Aussehen von Wolken. Es bezieht sich also nicht generell auf die
Wolke, sondern auf den Artennamen. Eine Wolke kann dabei IMMER nur EINE Wolkenart aufweisen. Es gibt also nicht die Möglichkeit von mehreren Wolkenarten. Eine Wolkenart kann dafür aber bei mehreren
Wolkengattungen vorkommen. Man unterscheidet dabei folgenden Wolkenarten:
- calvus (cal)
Bedeutet soviel wie "kahl, haarlos, glatzköpfig". Diese Art beschreibt einen Cumulonimbus, welcher noch keinen Amboss auf seiner Oberseite aufweist. Diese Art tritt nur im Anfangsstadium der
Wolke auf und ist der Übergang vom Cumulus zum Cumulonimbus.
- capillatus (cap)
Bedeutet soviel wie "behaart, haarig" und ist die weitere Form des Cumulonimbus wenn die Oberseite zunehmend ausfranst und faserige Strukturen aufweist. Meist hat die Oberseite der Wolken dann die
Form eines Federbüschels oder in seiner ausgeprägten Form die eines Ambosses.
- castellanus (cas)
Bedeutet soviel wie "die Burg betreffend". Tatsächlich sieht diese Wolkenart wie Türmchen einer Burg aus. Diese Wolkenart tritt bei Cirro-, Alto- und Stratocumulus, in seltenen Fällen auch bei
Cirrus auf. Diese Wolkenart kündigt eine deutliche Labilisierung der Amtosphäre an, da Luft beginnt aufzusteigen und dadurch die türmchenförmige Form der Wolken entsteht.
- congestus (con)
Bedeutet soviel wie "angehäuft". Diese Wolkenart wird nur bei Cumulus angewendet. Es handelt sich dabei um die größte Entwicklung eines Cumulus und die Vorstufe eines Cumulonimbus. Diese Wolke
hat dabei die Eigenschaft von der Vertikalen deutlich größer als die Wolkenbasis zu sein (also höher als breiter).
- fibratus (fib)
Bedeutet soviel wie "faserig". Die Wolke hat also ein faseriges Aussehen oder die Form von Fasern. Diese Wolkenart wird bei Cirrus und Cirrostratus angewandt.
- floccus (flo)
Der Name sagt es eigentlich schon, die Wolken sehen "flockig" aus. Jede Wolke ist dabei als ein einzelnes Element am Himmel sichtbar, als alleinstehend. Von der Form her sieht es wie kleine
Cumuli aus. Diese Art wird bei Cirro- und Altocumulus angewandt. In seltenen Fällen auch bei Cirrus oder Stratocumulus (wobei man dann hier aber eher schon wieder von wirklichen Cumulus spricht).
- fractus (fra)
Heißt soviel wie "zerbrochen". Mit dieser Wolkenart sind dabei meist Fetzen von Wolken oder zerissene Wolken mit gemeint. Diese Art wird auf Cumulus und Stratus angewandt.
- humilis (hum)
Bedeutet soviel wie "schwach, gering". Diese Wolkenart wird nur bei Cumulus angewendet. Es ist dabei die kleinste Entwicklung des Cumulus. Die Wolke ist dabei breiter als von der vertikalen
Erstreckung (breiter als höher). Bei dieser Wolkenart spricht man auch von "Schönwetterwolken".
- lenticularis (len)
Kann man sich vom Englischen durchaus herleiten und bedeutet "linsenförmig". Die Wolken sehen dabei wie eine Linse aus. Es können sich durchaus sogar mehrere Schichten übereinander legen. Diese
Wolkenart irisiert sehr häufig und kommt besonder bei Föhn in den Alpen vor (deshalb auch gerne Föhnwolke). Diese Art entsteht auch bei unterschiedlichen Winden und übereinander liegenden Luftschichten.
- mediocris (med)
Kann man sich ganz gut herleiten für "Medium", also "mäßig". Diese Art wird nur bei Cumulus angewendet und ist die nächste Stufe des Cumulus nach Humilis. Der Cumulus ist dabei genauso hoch wie breit.
- nebulosus (neb)
Der Name sagt eigentlich schon alles. Es handelt sich um eine "nebelige" Form von Wolken, welche strukturlos oder wie eine Art Schleier aussehen. Die Art wird auf Stratus und Cirrostratus
angewandt.
- spissatus (spi)
Bedeutet soviel wie "verdichtet, angehäuft" und wird auf Cirrus angewandt, wenn dieser optisch relativ dicht ist und sogar Sonne und/oder Mond teils nicht mehr durchscheinen. Meist handelt es
sich heribei um die Überreste eines Eisschirms von einem Cumulonimbus.
- stratiformis (str)
Kann man auch schon von Stratus herleiten. Die Wolken sind also "schichtförmig" angeordnet und sind ausgedehnte Wolkenfelder. Diese Art wird nur bei Cirro-, Alto- und Stratocumulus angewandt, denn
bei Schichtwolken macht es nicht wirklich Sinn.
- uncinus (unc)
Bedeutet soviel wie "hakenförmig". Diese Wolkenart wird bei Cirrus angewendet und beschreibt einen Cirrus, welcher ein Komma oder Haken aussieht. Häufig sind dabei auch einzelne Büschel oder
cumulusartige Quellungen.
- volutus (vol)
Diese Wolkenart beschreibt eine sogenannte "Roll-Cloud". Sie ähnelt einer Shelf-Cloud (kommt später), Unterschied ist dabei, dass sie keinen Kontakt zur Ursprungswolke hat. Sie geht häufig mit
starken Böen einher.
Alto- und Nimbostratus weisen keine speziellen Wolkenarten auf und bilden somit im Gegensatz zu den anderen Wolkengattungen eine Ausnahme dar.
2.3. Wolkenunterarten
Nach den Wolkenarten widmen wir uns nun den Wolkenunterarten. Im Gegensatz zu den Wolkenarten können hier mehrere Unterarten gleichzeitig auftreten. Die Wolkenunterarten beschreiben dabei die Lichtdurchlässigkeit
und zur Beschreibung der Anordnung der Wolken. Man unterscheidet dabei folgende Wolkenunterarten:
- duplicatus (du)
Heißt "verdoppelt", was durchaus auch schon von anderen Wörtern herleiten kann (Duplikat zum Beispiel). Dabei handelt es sich um zwei übereinander liegende Wolkenfelder oder -flecken, welche
dicht angeorndet sind und auch miteinander verbunden sein können. Diese Unterart wird bei Cirrus, Cirro- und Altostratus, Cirro-, Alto- und Stratocumulus angewandt.
- intortus (in)
Bedeutet soviel wie "verdreht, verflechtet". Dabei werden Cirren gemeint, deren faserige Struktur unregelmäßig gekrümmt und regellos miteinander verflochten sind. Diese Unterart entsteht bei
hohen Windgeschwindigkeiten in der Höhe, wo der Cirrus dann auseinandergebtrieben wird.
- lacunosus (la)
Bedeutet soviel wie "lückenhaft". Diese Unterart sieht wie ein Netz oder Honigwabe aus, da in der Wolkenschicht regelmäßig verteilte runde Löcher vorhanden sind. Diese Unterart tritt bei
Cirro- Alto- und Stratocumulus auf.
- opacus (op)
Heißt soviel wie "dunkel, schattenreich". Damit sind Wolken gemeint, welche Sonne und/oder Mond vollständig bedecken und somit nicht durchscheinen können. Diese Unterart wird nur bei Altocumulus,
Altostratus, Stratocumulus und Stratus angewandt, da die anderen Wolkengattungen entweder zu dünn sind, oder Sonne und/oder Mond gar nicht durch sie hindurchscheinen können, da sie bereits optisch
zu dick sind.
- perlucidus (pe)
Heißt soviel wie "durchsichtig". In der Wolkenschicht, bzw. zwischen den Wolkenelementen sind Lücken vorhanden, wo der Himmel und auch Sonne und/oder Mond hindurchscheinen. Diese Unterart wird auf
Alto- und Stratocumulus angewandt.
- radiatus (ra)
Bedeutet soviel wie "strahlenförmig". Die Wolken ordnen sich dabei in teils breite parallele Streifen oder Bänder am Himmel an. Diese Streifen und/oder Bänder können auch über den gesamten Himmel
verlaufen. Diese Unterart wird auf Cirrus, Cirro-, Alto- und Stratocumulus, sowie auch bei Cumulus angewandt.
- translucidus (tr)
Bedeutet so viel wie "jenseits, leuchtend" und beschreibt genau das Gegenteil von "translucidus". Sonne und/oder Mond scheinen also durch die Wolken hindurch. Wie auch bei translucidus wird diese
Wolkenunterart nur bei Altocumulus, Altostratus, Stratocumulus und Stratus angewandt.
- undulatus (un)
Heißt soviel wie "wellenförmig". Die Wolken besitzen also ein Wellenmuster. Sie sehen durchaus wie Wasserwellen, im extremen Fällen sogar wie eine aufgewühlte See aus. Die Wellen entstehen dabei
häufig durch Schwerewellen, welche im Bereich Synoptik nochmal näher gebracht werden. Diese Unterart kann bei Cirro, Alto- und Stratocumulus, sowie bei Stratus, Cirro- und Altostratus.
- vertebratus (ve)
Bedeutet soviel wie "skelettartig". Mit dieser Unterart werden Cirren mit der Form einer Wirbelsäule, Rippe oder Fischskelett gemeint.
Opacus und translucidus schließen sich gegenseitig aus, denn entweder scheinen Sonne und/oder Mond durch oder nicht und somit die einzige Ausnahme, wo beide Unterarten nicht gleichzeitig vorkommen können.
2.4. Sonderformen und Mutterwolken
Neben den Wolkenarten und -unterarten gibt es noch spezielle Wolkensonderformen, welche in diesem Kapitel nochmal näher gebracht werden sollen. Dabei gibt es folgende Sonderformen:
- arcus (arc)
Bedeutet soviel wie "Bogen". Es handelt sich hierbei um eine bogen- oder linienhafte horizontale Wolkenformation, die oft an ihrer Unterseite zerfetzte Ränder hat. Es handelt sich hierbei um die
Shelf-Cloud. Da sie sehr häufig mit starken Böen einhergeht, wird sie auch Böenwalze genannt. Im Gegensatz zur Roll-Cloud hat sie Kontakt mit der Ursprungswolke. Diese Sonderform tritt immer mal
wieder bei Cumulonimbus, in sehr seltenen Fällen auch bei Cumulus auf.
- asperitas (asp)
Dieser Name bedeutet in etwa "aufgewühlt, aufgeraut". Diese Sonderform sieht häufig wie eine aufgewühlte See aus und ist mit der Unterart "undulatus" verwandt. Diese Sonderform ist relativ selten
und kommt am ehesten bei Altostratus, sowie bei Alto- und Stratocumulus vor.
- cauda (cau)
Eine Art "schwanzförmige" Wolken unterhalb eines rotierenden Cumulonimbus (also einer Superzelle).
- cavum (cav)
Diese Sonderform wird auch "Hole-Punch Cloud" genannt. Es entsteht dabei in der Wolkenschicht ein Loch. In diesem Loch sind auch häufig faserige Wolken erkennbar. Diese Sonderform entsteht meist
dann, wenn deutlich mehr Aerosole in die Wolkenschicht eingetragen wird. Dabei bilden sich vermehrt Eiskristalle, welche schließlich als Schnee ausfallen. Die Wolke löst sich an der Stelle auf und
es entsteht das Loch.
- fluctus (flu)
Hierbei handelt es sich um eine Wellenform, die sowohl ober- als auch unterhalb der Wolkenschicht auftritt. Diese Form wird auch als "Kelvin-Helmholtz-Instabilität" genannt und kann auftreten, wenn
eine wärmere Schicht mit einer höheren Windgeschwindigkeit über einer kälteren und kleineren Windgeschwindigkeit liegt.
- flumen (flm)
Hierbei handelt es sich um Wolkenbändern, welche sich zu einer Superzelle hinbewegen.
- incus (inc)
Diese Sonderform beschreibt den Amboss (heißt auch übersetzt so) eines Cumulonimbus, welcher durchaus diese Form annehmen kann.
- mamma (mam)
Heißt so viel wie "brustartig". Diese Sonderform sieht wie Beutel oder Beulen aus, welche unterhalb der Wolke oder Wolkenschicht auftreten. Diese Sonderform kommt bei allen konvektiven Wolken, also
Cirro-, Alto-, Stratocumulus, Cumulus und Cumulonimbus, in seltenen Fällen sogar bei Cirrus und Altostratus vor. Hauptsächlich werden diese Mammaten bei Cumulus und Cumulonimbus beobachtet.
- murus (mur)
Hierbei handelt es sich um eine abgesenkte Basis unterhalb einer Superzelle, welche als Mauerwolke bezeichnet wird. Sie darf dabei nicht mit der Shelf-Cloud verwechselt werden.
- pannus (pan)
Bedeutet soviel wie "Lappen". Es handelt sich dabei um Wolkenfetzten unterhalb einer Wolke, welche auch mit der Wolke verbunden sein können. Diese Fetzten entstehen meist bei sehr hoher Luftfeuchte
durch Niederschlag. Diese Sonderform tritt bei Alto- und Nimbostratus auf.
- pileus (pil)
Heißt soviel wie "Mützte". Es handelt sich dabei um eine Art Kappe oder Haube oberhalb von Cumulus oder Cumulonimbus. Sie entsteht dann, wenn an der Oberseite der Wolke die Luft sehr feucht ist und
angehoben wird.
- praecipitatio (pra)
Bedeutet soviel wie "Sturz, das Herabstürzen". Dabei sind Fallstreifen von aufallenden Niederschlag aus der Wolke gemeint, welcher den Boden erreicht.
- tuba (tub)
Heißt soviel wie "Röhre". Diese Form sieht häufig wie eine Art Trichter aus (deshalb auch Trichterwolke). Es handelt sich dabei um die Vorstufe eines Tornados! Eine andere Bezeichnung ist
"Funnelcloud" oder kurz nur "Funnel".
- velum (vel)
Bedeutet soviel wie "Schiffsegel, Zeltbahn". Dabei handelt es sich um eine Schleierwolke mit teils großer horizontaler Erstreckung oberhalb oder am Oberteil von cumulusartigen Wolken, welche häufig
diese Sonderform auch durchbrechen.
- virga (vir)
Heißt soviel wie "Zweig". Dabei handelt es sich wie bei "praecipitatio" um Fallstreifen von aufallenden Niederschlag aus einer Wolke. Der Unterschied dabei ist, dass der Niederschlag den Boden
NICHT erreicht. Er verdunstet also aufgrund einer trockenen Luftschicht in der Höhe bereits wieder.
Jetzt müsste nur noch der Begriff der Mutterwolke geklärt werden. Bei der Mutterwolke handelt es sich um die Wolke, aus der eine andere Wolke ursprünglich entstanden ist. Am Ende der Mutterwolke wird das
"-us" durch ein "-o" ersetzt und ein "-genitus" angehängt. Ein Cirrus, welcher durch den Amboss eines Cumulonimbus entstanden ist, wird zum Beispiel als Cirrus cumulonimbogenitus bezeichnet oder ein
Stratocumulus cumulogenitus ist ein Stratocumulus, welcher ursprünglich aus einem Cumulus entstanden ist.
2.5. Klassifikation
3. Sonderform Nebel
Nachdem wir uns den Wolken gewidmet haben, gilt es noch eine Sonderform zu klären: nämlich Nebel. Dieser soll in diesem Kapitel näher gebracht werden.
3.1. Entstehung und Unterscheidung zu Wolken
Die einzige Unterscheidung zwischen Nebel und Wolken ist tatsächlich nur der
Bodenkontakt. Ansonsten ist Nebel identisch mit Wolken. Jede Wolke kann somit zu Nebel werden, zum Beispiel in höherem
Gelände, wenn Wolken dort aufliegen oder wenn man die Wolken durchqert, zum Beispiel mit einem Flugzeug. Hauptsächlich ist mit Nebel ein tiefer Stratus gemeint, welcher sich in Tallagen und Flussniederungen
besonders im Herbst und Winter bildet. Dabei muss die Sichtweite
unter einem Kilometer betragen, darüber (zwischen 1 und 8 Kilometern) handelt es sich um
(feuchten) Dunst. Im Bergland
spricht man eher von
aufliegenden Wolken. Nebel bildet sich deswegen hauptsächlich im Herbst und Winter, da die bodennahen Luftmassen in den langen
Nächten stark abkühlen bis zum Taupunkt. Dann passiert dasselbe wie bei der Entstehung von Wolken auch. In Bodennähe sind grundsätzlich deutlich mehr Aerosole vorhanden, da die Ursachen wie Städte, Fabriken,
Infrastruktur u.ä. in direkter Nähe befinden. Außerdem sorgen Gewässer wie Flüsse und Seen für zusätzlichen Feuchteneintrag. Eine Bodeninversion (siehe dazu
Synoptik #2) ist auch förderlich, da kein Austausch mit oberen Luftschichten stattfindet und sich besonders viele Aerosole anreichern können. Außerdem darf der Wind nicht zu stark sein (am besten windstill),
da sonst ebenfalls ein Luftaustausch erfolgen würde. Bei solch einer Art von Nebel, der durch bodennahe Auskühlung entsteht, wird auch als
Strahlungsnebel bezeichnet (die Abkühlung erfolgt
durch Aus
strahlung in der Nacht).
Strahlungsnebel am Morgen durch nächtliche Abkühlung der Luft.
Nebel kann auch entstehen, wenn eine warme Luftmasse über eine kalte Luft streicht und dabei abkühlt. Auch hier kann die Abkühlung bis zur Sättigung erfolgen und sich Nebel bilden. Dies passiert besonders im
Frühling, wenn warme Luft vom Land über kaltes Wasser strömt. Dies tritt gerne an Nord- und Ostsee auf, wobei man dann auch von
Seenebel spricht. Diese Art von Nebel die entsteht, nennt man auch als
Advektionsnebel, da die warme Luft herangeführt (advehiert) wird.
Eine weitere Form von Nebel ist
Mischungsnebel. Dabei ist es genau umgekehrt wie bei Advektionsnebel: kalte Luft streicht über warmes Wasser. Das Wasser erwärmt dabei auch die Luft oberhalb
der Wasseroberfläche. Aufgrund der kalten Luft darüber ergibt sich eine labile Schichtung (siehe
Synoptik #2). Die warme Luft an der Wasseroberfläche steigt auf und
kühlt dabei ab. Es kann je nach Temperaturen ebenfalls zur Sättigung kommen und sich ebenfalls Nebel bilden. Es sieht dabei aus, als ob Rauch über das Wasser aufsteigt oder das Wasser dampft.
"Rauchendes" Flusswasser (Mischungsnebel) an einem Morgen nach Nachtfrost.
Da gibt es tatsächlich oft Verwirrung und Verwechslungsgefahr. Nebel ist genau dann Nebel, wenn er Bodenkontakt hat. Liegt dieser nicht vor, dann handelt es sich nicht mehr um Nebel im eigentlichen Sinne. Doch
tatsächlich ist es meist so, dass Nebel vielleicht keinen Bodenkontakt mehr hat, aber vielleicht ein paar Zentimeter nur vom Boden abgehoben ist und der Beobachter somit noch Nebel aufgrund der Sichteinschränkung
wahrnimmt. Anders sieht es aus, wenn der Nebel bereits vom Boden um mehrere hundert Meter abgehoben ist. Dabei handelt es sich um
Stratus. Dieser wird umgangssprachlich als
Hochnebel
bezeichnet. Bereits Hügel können in die sehr tiefe Wolke hineinreichen und somit im Nebel liegen (da ja Bodenkontakt). Oft spricht man auch von Hochnebel, wenn der Nebel sich mit Sonnenaufgang am Boden zuerst
auflöst, da sich der Boden schneller erwärmt als die Luft darüber. Im Wetterbericht ist mit "Hochnebel" meist der tiefe Stratus gemeint und nicht Nebel, welcher vom Boden abhebt.
Eine kleine Erhebung verschwindet in "Hochnebel" (tiefe Stratus-Wolke). Am Boden selbst ist keine Sichteinschränkung. Es handelt sich also NICHT um Nebel.
3.2. Nebelnässe und Nebelfrostablagerungen
Nebel besteht wie Wolken aus feinen Tröpfchen. Generell sind die Wassertröpfchen im Nebel meist etwas größer als bei Wolken bei etwa 0,1 mm. Bei sehr dichtem Nebel schweben sehr viele Wassertropfen in der
Luft, welche unterschiedlich groß sind. Größere Tröpfchen sinken dabei schneller zu Boden als kleinere. Die großen Wassertröpfchen können dabei auf ihrem Weg nach unten kleiner Tropfen einsammeln. Es handelt
sich also um Koaleszenz. Dabei kann sich sehr feiner Niederschlag bilden, welcher aber meist kleinere Tropfen ausweist als Sprühregen. Diese Niederschlagsart nennt man
Nebelnässe. In
seltenen Fällen ist dieses Nebelnässen so stark, sodass sogar Niederschlag gemessen werden kann. Die Mengen sind aber selten höher als 0,1 mm die Stunde.
Interesannt wird es, wenn sowohl Luft- als auch Bodentemperatur unter 0°C sinkt. Dann frieren die Nebeltröpfchen an den unterkühlten Oberflächen an. Je nach Temperatur bilden sich dabei folgende Niederschläge:
- Klareis
Entsteht bei Temperaturen vornehmlich zwischen 0°C und -3°C. Das gebildete Eis ist wie der Name schon sagt durchsichtig. Ist Luft eingeschlossen, kann es auch milchig erscheinen. Es haftet teils sehr fest
an den Oberflächen an und ist kompakt.
Klareis an Bäumen durch anhaltenden Nebel und frostigen Temperaturen
- Raueis (oder auch Raufrost)
Entsteht bei Temperaturen zwischen -2°C und -10°C. Starker Wind kann dabei hilfreich für die Bildung sein. Das Eis ist körnig und durch Lufteinschlüsse milchig weiß. Es haftet ebenfalls wie Klareis sehr fest
an Oberflächen. Grund für Raueis ist schnelles Anfrieren der Nebeltröpfchen.
Raueis an Ästen nach nebliger Nacht und mäßigen Frost (Temperatur unter -5°C)
- Raureif
Sollte NICHT mit Reif verwechselt werden! Raureif entsteht bei Temperaturen unter -8°C, wenn die hohe Luftfeuchte resublimiert (also von gasförmig zu fest). Im Gegensatz zu Klar- und Raueis haftet
Raureif nur sehr locker an Oberflächen und Gegenständen und ist leicht zerbrechlich.
Raureif nach Nebel und Temperaturen bis -10°C.
Alle drei Arten nennt man auch zusammen
Nebelfrostablagerungen. Tritt Nebel bei Temperaturen unter 0°C zusammen mit Nebelfrostablagerungen auf, so spricht man auch gerne von
gefrierenden Nebel. Gefrierender Nebel sollte dabei NICHT mit Eisnebel verwechselt werden (kommt dann jetzt im nächsten Kapitel)!
3.3. Eisnebel
Eine sehr spezielle Form von Nebel. Eisnebel ist dabei KEIN gefrierender Nebel. Während Nebel (und auch gefrierender Nebel) aus Wassertröpfchen (gefrierender Nebel dann aus unterkühlten) besteht,
hat Eisnebel anstatt Wassertropfen Eiskristalle. Die Sichteinschränkung entsteht also durch schwebende Eiskristalle in der Luft. Eisnebel kann dabei sehr dicht werden (also sehr geringe Sichtweite, was
man auch bei Schneefall beobachten kann). Großes Merkmal von Eisnebel ist, dass in ihm Halos auftreten. Das sowohl an Sonne und/oder Mond, aber auch an Beleuchtung in Form von Lichtsäulen. Eisnebel kann
bereits bei Temperaturen ab etwa -10°C entstehen, da dann der Anteil von Eiskristallen in der Luft merklich ansteigt (wie bei Wolken auch). Bei besonders reiner Luft (wenig Aerosole) entsteht Eisnebel
aber auch erst bei deutlich tieferen Temperaturen. Gesichert tritt Eisnebel unter -40°C auf, da dann der Wasserdampf nur noch in die Eisphase übergeht (Resublimation). Eisnebel kommt in Mitteleuropa nur
sehr selten vor, da nur an wenigen Tagen in Winter die Temperaturen ausreichend absinken. Am ehesten tritt er im Bergland auf.
4. Andere Wolken in der Atmosphäre
In diesem Kapitel soll es noch um spezielle Wolken gehen, welche auch durch Menschen verursacht werden und um die Frage, ob Wolken nur in der Troposphäre auftreten.
Wolken müssen nicht immer zwangsläufig durch das Auskondensieren oder Resublimieren von Wasserdampf entstehen. Es gibt tatsächlich auch Wolken, die aus Waldbränden entstehen. Diese Wolken bestehen aus
Rußpartikeln und können im Extremfall sogar die Stratosphäre erreichen. Da die heiße Luft wärmer als die Umgebung ist, handelt es sich bei den Wolken um konvektiver Art. Man spricht dabei von Pyrocumulus,
wenn die Wolken die Stratosphäre erreichen, auch von Pyrocumulonimbus. Noch zu erwähnen sei natürlich noch die Aschewolke von Vulkanausbrüchen, welche in ähnlicherweise aufgebaut ist.
Dann kommen wir mal zu den Wolken, die ihre Entstehungsursache vom Menschen haben. Eine sehr bekannte Wolke vom Menschen gemacht ist der Kondensstreifen von Flugzeugen. Man bezeichnet solch eine Wolke
als
Cirrus homogenitus. Kondensstreifen entstehen, wenn die obersten Luftschichten der Troposphäre bereits mit Wasserdampf gesättigt sind, aber noch nicht ausreichend genug, damit sich
Eiskristalle bilden können. Flugzeuge bringen durch ihre Triebwerke mehr Wasserdampf in die Luft und das reicht dann schon meist aus, dass sich schließlich Eiskristalle und somit Wolken bilden. Man kann
übrigens an der Länge der Kondensstreifen erkennen, wie feucht die Luft in der Höhe ist: sind die Kondensstreifen sehr kurz und lösen sich somit schnell wieder auf, ist die Luft noch recht trocken. Sind
sie dagegen lang und halten sich über mehrere Stunden, so ist die Luft bereits sehr gesättigt. Kondensstreifen können sich mit der Zeit, wenn sie sich sehr lange halten, auseinander laufen und sich teils
in Cirrocumulus umwandeln. Dieser wird dann folgerichtig als
Cirrocumulus homogenitus bezeichnet.
Ein Flugzeug verursacht einen Kondensstreifen
Eine weitere Wolke vom Menschen gemacht ist der
Cumulus homogenitus. Dieser entsteht durch die Rauch-/Abgasfahne von Kühltürmen oder Fabriken. Ist die Luft hinreichend feucht und auch
labil geschichtet, so kann sich aus dem Rauch/Abgasen ein Cumulus bilden.
Zum Schluss stellt sich noch die Frage, ob Wolken nur in der Troposphäre vorkommen?
Die meisten Wolken ja, aber es gibt tatsächlich Wolken, die in höheren Atmosphärenschichten vorkommen. In der Stratosphäre gibt es die
Polaren Stratosphärenwolken, welche in Zukunft noch
in einen separaten Beitrag beschrieben werden. Daneben gibt es noch die
Leuchtenden Nachtwolken in der oberen Mesosphäre, welche in
diesem Beitrag beschrieben werden.
© 2025 Marcel Becker